专家热线:
咨询热线:
首页
梨乡同川
服务对象
三农新政
前沿科技
每周一课
灾害预警
专家在线
首页
>
灾害预警
>
气象灾害
> 气象灾害
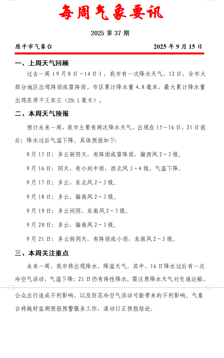
气象灾害
来源:
作者: 2025-09-15
专家团队
更多 +
周宗山
曹玉芬
王文辉
赵德英